

2A: I saw this on FB – “The president who made M4s into party favors for the Taliban is telling me again that it’s too easy for Americans to get AR15s.”

DOGPILE: I’ve been using DuckDuckGo, but I recently read that they’re going to limit searches only to “recognized news sources.” Yeah, no. I can’t figure out how to make my default search use dogpile.com, so I just put it on to my tool bar.

EASTER MEDITATION: I dunno if all y’alls got anything out of my Lenten Meditations, but I certainly did and I find now that I’m loathe to suspend them. Fortunately, in the Catholic calendar, the Easter liturgical season extends all the way to Pentecost Sunday and encompasses such major feasts as Divine Mercy Sunday and Ascension. That being said … methinks that, going forward, I will be much more careful how I use the word “excruciating”!

FLORIDA: Florida has officially removed Common Core, banned public schools for teaching key concepts of CRT, and adopted the Benchmarks for Excellent Student Thinking (BEST) standards. Gov. DeSantis calls it a “return to the basics of reading, writing, and arithmetic.”
As a result, the state’s Department of Education has examined and rejected 28 math textbooks for K–12, because they included Common Core, CRT, and/or “the unsolicited addition of Social Emotional Learning (SEL) in mathematics.”
SEL is “the process through which all young people and adults acquire and apply the knowledge, skills, and attitudes to develop healthy identities, manage emotions and achieve personal and collective goals, feel and show empathy for others, establish and maintain supportive relationships, and make responsible and caring decisions.”
Can anyone explain to me what “empathy” has to do with adding, subtracting, multiplying, and dividing accurately? I googled “SEL math” and found entire websites about it. I read some of the stuff, but I still don’t understand it. SEL by itself makes sense, especially for kids like Bunny who really struggle with anxiety. But incorporating it specifically into math lessons? I mean, what?
- https://www.theepochtimes.com/florida-school-chief-rejects-math-textbooks-for-attempts-to-indoctrinate-students_4409338.html
- https://schoolguide.casel.org/what-is-sel/what-is-sel/

KINDNESS: I saw this on FB – “I’ve always wanted to encourage a stranger. Yesterday I dropped off my comforter to be washed when I saw a pregnant woman with her kid. I knew she would be a great person to encourage. So I wrote this note and grabbed money from my wallet. Handed it to her and left… It doesn’t take a lot to bless someone.” – Keenya Kelly

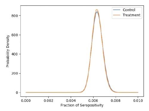
MASKS: According to the linked article, there have only been two randomized studies conducted to test whether mask mandates do anything to inhibit the spread of COVID-19. The one done in Denmark showed the masks made no difference; the researchers were forced to rewrite their paper to claim masks worked in order to get their study published.
The one done in Bangladesh supposedly showed that masks slowed the spread, but the study was so badly designed that the author himself wasn’t able to defend his conclusions. And the graph shown above – which showed zero difference – came from that study, but was omitted from the report.
Watch this video starting at 29 seconds into it where Fauci himself admits that masks don’t work.
NEBRASKA: Private tour of the largest aquarium in the country [20:05] – I was an avid aquarium hobbyist for about 30 years, but as my health got worse and worse, I had to close down my tanks one by one. At peak, I had 11. It’s been years since we had to empty the last one. I was so pleased to discover this week that I can still enjoy my hobby on YouTube! This is a great channel!

STUDENT DEBT: Squad member Pramila Jayapal tweeted, “Student debt cancellation is racial justice. Student debt cancellation is gender justice. Student debt cancellation is economic justice.”
Yeah, no. Student debt cancellation is no kind of justice, because it forces people who did not sign up for or benefit from what that debt bought to pay it off.

GRAMMY NOTES: One of the things I learned in kindergarten was how to wait patiently while cold milk and snacks were passed out to each child before tackling that glued-for-eternity wax spout. Kids today, with their easy-peasy, straw-pokey, juice boxes just can’t appreciate the struggle!








There is value in everything you post including the Lenten Meditations. It is easier to pry open a “glued-for-eternity wax spout” individual milk carton than to keep from commenting on the benefits of every post every day – especially your paintings. The cupid in the garden/forest scene was splendid, stunning.
BTW, remember all those kid-crafts… we’d make from those milk cartons?
LikeLiked by 2 people
Speaking of kid crafts .. I still have a tin can covered with elbow macaroni and sprayed gold sitting on my desk. 🙂
One pre-Christmas season, I was teasing my girls about, despite how much I loved the many popsicle stick creations they’d made for me, it was kinda cool that they now had jobs that paid real money … ::hinthint:: … because, BTW, I really wanted a CD player.
Christmas day, my youngest gifts me with a “CD player”, carefully constructed out of popsicle sticks. I laughed and laughed and laughed! She finally got me to stop giggle snorting long enough to inform me that the clue for where she’d hidden the real CD player was inside the popsicle one!
I appreciated the real one and used it until it died. But dang … that popsicle stick creation remains one of my favorite gifts ever!
LikeLiked by 1 person
P.S., feel free to comment! 🙂
LikeLiked by 1 person